由于前幾天淘寶二樓的開業,一檔名為《一千零一夜》的視頻走紅網絡,其中介紹的商品都來自于主辦方淘寶匯吃提供的商家。隨之而來的是淘寶規則新增《淘寶匯吃市場管理規范》的公示通知,該規則明確了“淘寶匯吃”市場賣家和商品入駐,經營及清退等的管理方法,此規則并將于2016年8月19日正式生效。
為維護“淘寶匯吃”市場正常運營秩序,保障 “淘寶匯吃”市場賣家的合法權益,根據《淘寶平臺服務協議》、《淘寶規則》等相關規定,淘寶將新增《“淘寶匯吃”市場管理規范》。
此規范于2016年8月12日進行公示通知,將于2016年8月19日正式生效。
主要新增如下:
1、“淘寶匯吃”市場,旨在將淘寶食品的賣家和商品進行服務和品質的全面升級,集中更優質的資源促進商品品質好、服務能力強的賣家快速成長。提升賣家服務能力水平,提升消費者的購物體驗,提升食品行業的快速發展。
2、明確了“淘寶匯吃”市場賣家和商品入駐,經營及清退等的管理方法。
具體新增內容如下:




“淘寶匯吃”市場管理規范實施細則
1、壞單包賠服務,要求賣家為店鋪所有商品購買“放心淘-食品腐爛破損險”。
2、極速發貨服務,是指賣家通過加入“24小時發貨合約”,在買家通過支付寶付款后24小時內發送買家所購實物商品(賣家的發貨時間,以快遞公司系統內攬件記錄的時間為準)。
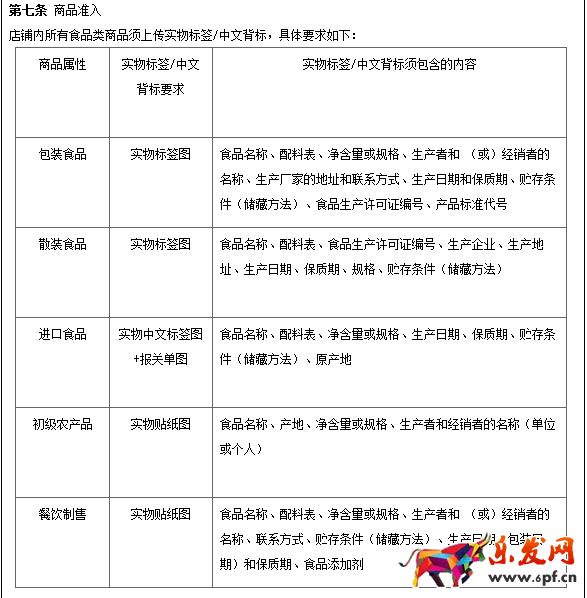
3、淘寶食品標簽圖片上傳公告:
https://meishi.bbs.taobao.com/detail.html?spm=0.0.0.0.mecBPI&postId=6492559
如果還有其他最新公告、新規、變更資訊出現,都會第一時間發布出來!
樂發網超市批發網提供超市貨源信息,超市采購進貨渠道。超市進貨網提供成都食品批發,日用百貨批發信息、微信淘寶網店超市采購信息和超市加盟信息.打造國內超市采購商與批發市場供應廠商搭建網上批發市場平臺,是全國批發市場行業中電子商務權威性網站。
本文來源: 《一千零一夜》的主辦方“淘寶匯吃”新增規則了





